暑假来啦→这里有4大类62项活动等着你!
小伙伴们,暑假已经开启,你是否准备好了更有趣、更充实的打开方式呢?
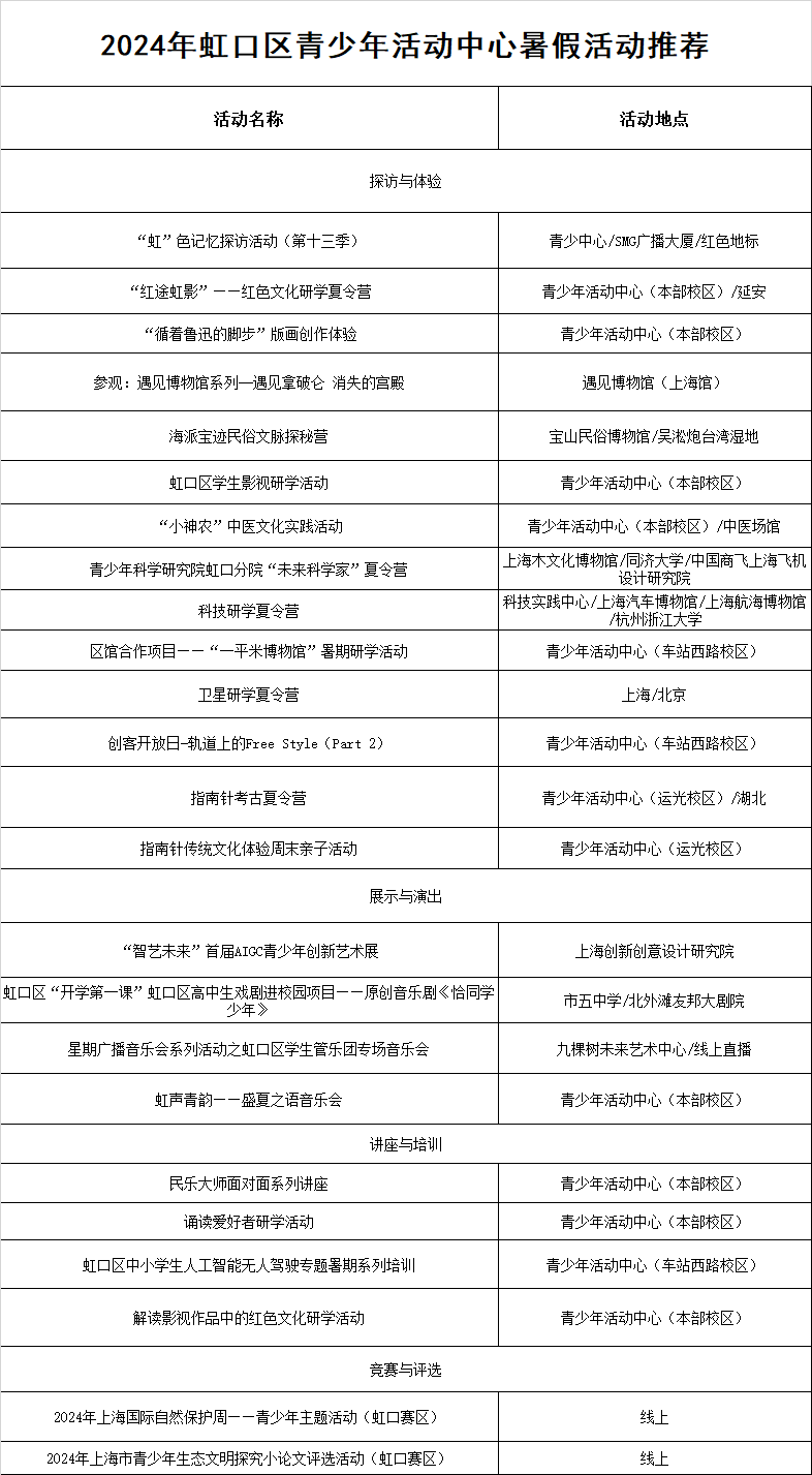
今年,虹口区青少年活动中心为大家准备了五育“童”心 缤纷一“夏”共计4大类62项活动。内容多多、精彩不断,快来看看↓↓↓
红色足迹
重温革命岁月,追寻党的发展历程


虹口被称作“文化三地”,你知道是哪三地么?七月初的第十三季“虹色记忆”探访活动将会和大家一起探寻虹口的革命印记,领略上海这座中国革命精神的瑰宝之城。同时,还有“红影虹途”——红色文化研学活动、“循着鲁迅的脚步”版画创作体验活动等,一起等着你去发掘身边的红色故事。
金色舞台
在青春的舞台上展现自我



你有没有一个关于舞台的梦想?学生版原创音乐剧《恰同学少年》正在等你。参与到为期两个月的戏剧工作坊及音乐剧排练中来吧,让朋友们在开学第一课的戏剧公演中看到一个崭新的你。当然,你也可以成为艺术的欣赏者。7月13日,星期广播音乐会虹口区学生管乐团专场音乐会将在九棵树未来艺术中心举行。还有虹声青韵——盛夏之语音乐会、我要麦克风高中生校园歌手风云榜等活动,敬请期待!
科创蓝海
在知识和创新的海洋中畅游



你知道“策展”这个新名词么?“一平米博物馆”暑期研学活动这个新项目要和大家见面啦。2天未来策展人创训营,将帮助大家学习策展方法,理解博物馆的设计、尝试进行创作布展。同时,让我们一起投入到卫星研学营、人工智能无人驾驶专题讲座、青少年航空航天模型锦标赛、全国青少年科技创新大赛等活动中,一同探索科学之真。
青黛古韵
领略中华传统文化无穷魅力


暑假生活怎能少的了夏令营活动呢?国家指南针计划考古夏令营将如期而至。今年夏令营将围绕“茶文化”展开,透过青砖茶这一载体,习古艺、承礼仪,触摸中华文化脉络。此外,小伙伴们还能参加传统文化亲子体验活动,感受传统文化的魅力。
探访与体验
展示与演出
讲座与培训
……

更多活动详情和报名信息
可以关注虹口区青少年活动中心微信公众号
快来一起共度这个暑假吧
(来源:上海虹口)
分享让更多人看到
- 评论
- 关注






























第一时间为您推送权威资讯
报道全球 传播中国
关注人民网,传播正能量